2021年12月22日星期三

官方回应来了!上万卖家的辛苦钱何去何从?

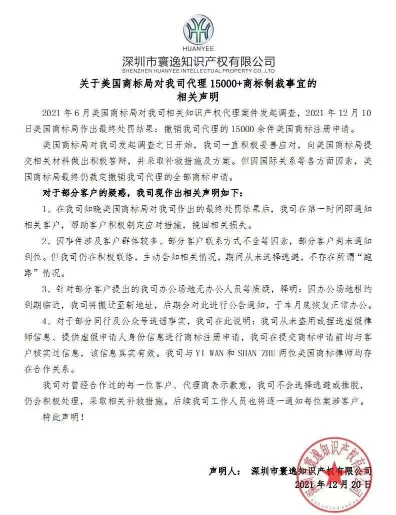
在上半月闹最大的一件"1.5w个商标被迫作废"一事中,因为涉嫌非法代理等违规操作的知识产权代理商——寰逸在昨日首次向外界发布声明澄清此事!

这份官方声明承认了存在15000余件美国商标注册申请被撤销的情况,但是拒不承认自己存在违规操作,什么盗用货捏造虚假律师信息,提供虚假申请人身份信息等等都没有,并斥责网传消息是在造谣。

那这个公告里面,有没有说这次商标被撤销到底是什么原因呢?其实仔细看,有提到那么一句

蛮有意思的哈,其实全篇总结一下就说了一句"我们全力配合美国政府调查,但是因为国际关系等因素,我们失败了商标救不回来了",你甩锅给啥都能理解,甩给中美关系紧张可就太乐呵了,到底在代理商标的流程和手法上有没有问题,寰逸这边是只字不提。反而是美国商标局那边全是重锤。

USPTO终审裁定寰逸非法代理、代签申请、提供虚假地址、共享申请账户等多项触犯USPTO底线的行为,在完整的制裁文件中,USPTO例举了寰逸的各种违规行为,最重要的是USPTO在裁决书中阐明没有查询到任何信息,可以证明寰逸有资格代理美国商标事务。

美国相关法律规定,境外商标申请人必须由一名持有美国执业资格的律师代理其在美国的商标事务。而寰逸并没有相关合作律师,USPTO查询到寰逸提交的商标申请中,使用了他人的签名并提供虚假、虚构或者伪造的信息,试图骗过USPTO审核。在裁决书中USPTO也详细列出被撤销的15000个商标名称,寰逸这个公告相比之下就是掩耳盗铃罢了。

根据网上报道,这是美国.............

原文转载:http://fashion.shaoqun.com/a/680050.html

跨境电商:https://www.ikjzd.com/

跨境电商教程:http://www.kjdsnews.com


在上半月闹最大的一件"1.5w个商标被迫作废"一事中,因为涉嫌非法代理等违规操作的知识产权代理商——寰逸在昨日首次向外界发布声明澄清此事!这份官方声明承认了存在15000余件美国商标注册申请被撤销的情况,但是拒不承认自己存在违规操作,什么盗用货捏造虚假律师信息,提供虚假申请人身份信息等等都没有,并斥责网传消息是在造谣。那这个公告里面,有没有说这次商标被撤销到底是什么原因呢?其实仔细看,有提到那么一
TFN:https://m.ikjzd.com/w/349
StreetPricer:https://m.ikjzd.com/w/504
ECPP:https://m.ikjzd.com/w/1534
深圳佳兆业国际乐园入园安检须知(禁带物品):http://www.30bags.com/a/643295.html
东莞华南mall冰雪世界门票2021年9月价格:http://www.30bags.com/a/666392.html
2021深圳文博会艺象iD TOWN分会场活动一览:http://www.30bags.com/a/702391.html
干货分享!TikTok红人合作的五大形式及注意事项:http://www.kjdsnews.com/a/727651.html
重磅干货!教你如何写申诉POA之侵权篇,附最新侵权扫号解封案例,强烈建议收藏:http://www.kjdsnews.com/a/727652.html
官方回应来了!上万卖家的辛苦钱何去何从?:http://www.kjdsnews.com/a/727653.html

没有评论:

发表评论